Update: Some have queried the use of ‘alarmist’ in the headline, this was chosen becuase of the connection to 10:10 ‘No Pressure’ video,(here, here, here, here , and the rest of the civilised world) and 10:10’s message of 300,000 deaths due to climate change, despite no evidence of this.
On the Anniversary of Climategate a CAGW alarmist has entered the Houses of Parliament…….
……. not by the traditional environmental ‘climate change’ activist method, of climbing onto the roof holding ‘Save the Planet’ banners, but invited in and made a peer by Labour Party leader Ed Milliband
“Bryony Worthington, Sandbag’s founder, has been appointed as a Labour peer in the UK Parliament’s House of Lords, recognising over a decade of work for effective action on climate change.
Ed Milliband, who as Minister of State for the Department of Energy and Climate Change in the previous UK government, was responsible for introducing the 2008 Climate Change Act (80% reductions in CO2 by 2050) has brought Bryony into the House of Lords to help push the Climate Change Act that they both were instrumental in creating.
“First on her agenda will be the energy market reform planned by the coalition government, “unfinished business” from the Climate Change Act which she was instrumental in writing, such as setting stronger carbon caps in the UK, and how to boost investment in green projects.”
Bryony has some good ‘climate change’ connections, Friends of the Earth, DEFRA, Sandbag, SSE, Bryony is also a board member of the 10:10 Campaign and apparently has had some ‘good ideas’ in the past,
“Whilst at SSE, she was seconded to government to take part in writing the climate change bill, which is now law and binds the UK to cutting its carbon emissions. The idea of national carbon budgets, now in law, was hers”
In the Guardian on the anniversary of Climategate:
Damian Carrington – Guardian Environment Editor has written a very nice nice article about her peerage
Damian also splashed Bryony’s 10:10 Campaign ‘No Pressure’ video as a ‘scoop’ for the Guardian. I imagine the Guardian must have had a really hard journalistic challenge on it’s hands to win 😉 the 10:10 Campaign scoop because:
Bryony Worthington is a 10:10 Campaign board member
Duncan Clark (10:10 Campaign Strategy Director), also writes for the Guardian in the Environment section.
Bryony has written 27 articles for the Guardian on emmision trading 10:10, Copenhagen and climate change.
Ed Gillespie her colleague at Sandbag, also writes for the Guardian.
I imagine just this would be evidence of considerable man made global warming vested interests to many, yet this is just a small example of the many interlinked network of political, business, media, lobby group and personal connections that have built up over decades in the UK.
Over at the Harmless Sky blog;
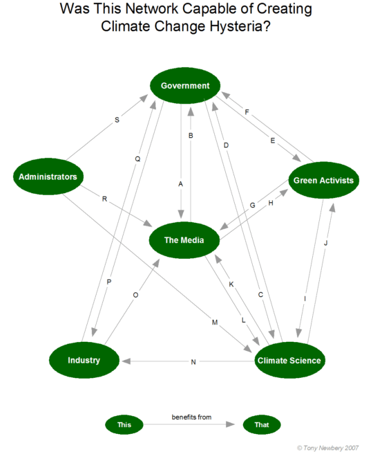
This diagram is concerned with the following issues: is it in the interests of any of the parties concerned to question the science of anthropogenic climate change, or to dissent from the view that global warming is without doubt a major threat that can only be averted by urgent action.
Bryony’s Sandbag colleague, Ed Gillespie, is also the co-founder (since 2001) of the Environmental Pr and Communications company Futerra.
A copy of a Futera publication – The Rules of the Game– was one of the Climategate documents relased along with the emails from the Climatic Research Unit of the University of East Anglia. Futera have adviced the UK Government, the UN Environment Program, BBC, Sky, Shell, Greenpeace and a whole host of important political, environmental lobby groups (including Greenpeace) and businesses on communicating the message of ‘climate change’
“Futerra and The UK Department for Environment published the Rules of the Game on 7 March 2005. The game is communicating climate change; the Rules will help us win it. The document was created as part of the UK Climate Change Communications Strategy.”
At some point, the following advice from Futerra appears to have been taken up by the Government and the UN, which is to behave as if climate change (presumably man made) is real, and the ‘facts’ taken for granted. This type of media communications strategy, I imagine was behind all the media and political messages that the ‘science was settled’.
The story begins in autumn 2004 when the government’s hysterically warmist chief scientific adviser Sir David King successfully persuaded the then Prime Minister Tony Blair to put action on global warming at the heart of UK government policy. This resulted in the creation of a propaganda body called The Climate Change Working Group which in turn sought PR advice from a company called Futerra communications.
Futerra – recommended the following policy:
To help address the chaotic nature of the climate change discourse in the UK today, interested agencies now need to treat the argument as having been won, at least for popular communications. This means simply behaving as if climate change exists and is real, and that individual actions are effective. The ‘facts’ need to be treated as being so taken-for-granted that they need not be spoken [emphasis added].
Many of the existing approaches to climate change communications clearly seem unproductive. And it is not enough simply to produce yet more messages, based on rational argument and top-down persuasion, aimed at convincing people of the reality of climate change and urging them to act. Instead, we need to work in a more shrewd and contemporary way, using subtle techniques of engagement.
Bryony Worthington is the founder of Sandbag which is a campaigning organisation currently focused on emissions trading. A fellow director of Sandbag is Mike Mason who is also the Manging Director of JP Morgan Chase Climate Care, a carbon offsetting organisation.
JP Morgan Climate Care along with Barclays Capital is one of the UK Governments approved gold standard providers of carbon offsets, maybe Prince Charles and Gordon Brown brought their Copenhagen ‘carbon offset’ from JP Morgan Chase Climate Care.
Actually, I’ll correct that, the UK taxpayer will probably have paid: A Guide to Carbon Offsetting for the Public Sector – Department of Energy and Climate Change
So, in that graphic above, just this small group of people alone cover all the bases, some of them in 2, 3 or more areas, I imagine any reasonable person would concede that they have had considerable influence in shaping the man made global warming consensus.
Bryony Worthington – Sandbag, Guardian, Friends of the Earth, 10:10 Campaign board, SSE, DEFRA, House of Lords
Ed Gillespie– Sandbag, Futerra, Guardian Environment, Commissionar for the London Sustainability Commision.
Mike Mason – Sandbag, JP Morgan Chase Climate Care (carbon offsets)
Duncan Clark – Guardian Environment, former BBC Environment, 10:10 Campaign -Strategy Director
Ed Milliband – former Minister – DECC, Labour Party leader, Climate Change Act
Guardian – The entire Environment team have been the leading MSM advocates of CAGW for over a decade in the UK.
Just a small group people have moved in their own little green virtuous/vicious circle, with a very large influence in the media, politics, activism and lobbying for man made climate change challenge. I expect that they are ALL very nice, intelligent (non-science) people that have believed in climate science as advocated by the IPCC, and have each responded to the challenge in their own ways, using their own particular skills. The politicians will only ever have heard the voices of the IPCC, Chief Scientists, Departments of State, and various environmental lobby groups. (h/t Bishop Hill)
The UK politicians will never have even heard of Michael Mann, Steve Mcintyre, Professor Lindzen, Professor Judith Curry, or any of the scientists involved, or have even heard of any of the blogs, such as RealClimate, Climate Audit, Watts Up With That, Bishop Hill, Climate Progres, etc and they will have no idea of any of the scientific debate or any uncertainties.
With a self perpetuating network as described by the Harmless Sky, the UK politicians will never have encountered any other views outside of the ‘green bubble’ they operate in.
At some point, the AGW consensus started believing their own media messages about ‘climate change deniers’ funded by big fossil fuel lobby groups and totally disengaged from anything that went against the consensus. Thus, in this self perpetuating ‘green bubble’ the politicians and ALL the now vested interest groups lost touch.
For futher evidence of this green bubble you need to look no further than the intelligent creative group of people involved in the 10:10 Campaign, that created the ‘No Pressure’ video PR disaster, with the belief that it would actually help get the climate change message across.
Far from the 10:10 Campaign being a small, badly connected ‘climate change’ group with no influence, the evidence above shows the opposite with strong connections across media, business, lobby groups and in the political arena.
So no conspiracy required, just human nature explains the network of people perpetuating the catstrophic man made global warming popular delusion.

Barry
Congratulations and good luck with the blog.
The strange interaction between the people and organisations that you mention are well worth exploring. So far as I know the Futerra connection with DEFRA, which led to the Warm Words report, was via the IPPR, of which the Milibands and Patricial Hewitt were alumni. The latter was very vocal about climate change as a junior minister and the IPPR was influential in guiding government policy during the crucial 200607 period when climate alarm began to move centre stage.
Thanks for the info, Futerra seems to have adviced nearly everybody at some point.
Is it possible to get a copy of the Warm Words report to have a read of. A quick google only found references to it? Update – found it
Great site. A lot of useful information here. I’m sending it to some friends!
Arrived here via your Bishop Hill link. I’ve enjoyed your posts there and look forward to enjoying even more of them at your own gaff.
Hiya BWoods,
I’m gonna link this @ EUreferendum,
Hope you don’t mind, this is a great piece BWoods BTW, thank you!